微信扫描二维码,点击右上角 ··· 按钮
转发给朋友或分享到朋友圈
材料科学立功了!明场显微镜也能快速计数病毒颗粒
发布时间:2022-06-09
访问量:250
材料科学立功了!明场显微镜也能快速计数病毒颗粒
5月26日,Advanced Materials刊载了一篇重磅公开论文,韩国光州科技院杨敏教授等学者利用新材料技术配合软件分析技术,用光学显微镜(OM)明场成像实现了病毒颗粒的快速、准确计数。

Advanced Materials该期封面
·实现方式概述:GTIP“慢光”免疫分析平台

七联检用免疫荧光检测病毒
我们知道,光学显微镜的分辨率大概在200nm,是无法直接观测到新冠等病毒颗粒的,常规情况下,需要使用免疫荧光、免疫组化等方式进行染色标记,来检测病毒是否存在以及宏观的分布,但无法进行计量。

针对新冠设计的GTIP免疫分析平台
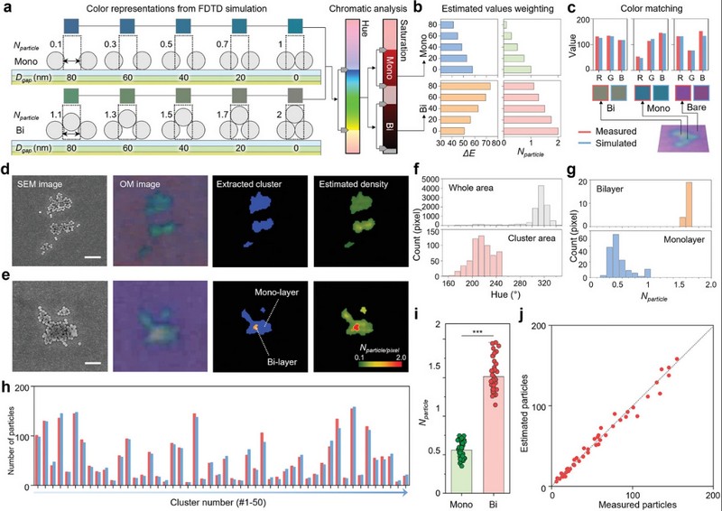
这项新技术的核心在于三层结构的新材料薄膜,能够配合反射照明产生“慢光”光学现象,在遇到病毒颗粒等微粒时,会呈现出不一样的色调和饱和度,与背景区分开来。利用显微镜相机拍摄明场成像,对成像像素进行比色分析,即可快速、准确地计量病毒等目标微粒的数量。

GTIP对成像画面有颜色变化的区域进行比色分析,进而得出数量结果,由于超过光学显微镜分辨率限制,所以看不清病毒细节型态,看起来是模糊的。研究人员使用扫描电镜对GTIP计数结果进行对比核验,证明误差在可以接受的范围。

GTIP可以面向各种微小颗粒设计
这项技术的优势在于,设备要求很低,且检测快速直观,一个泡面的功夫就能做完,还能针对不同目标进行设计。难点在于新材料GTIP耗材的制备,未来可能的方式是做成成品,类似抗原测试一样销售和使用,只要大批量生产,成本就有机会做到更低。

金相显微镜MJ31
GTIP耗材的底层是100μm厚的黄金反射层,设备需要反射照明的正置显微镜,论文使用的是MPLFLN 100X NA0.9金相物镜和200万像素CMOS相机,规格要求不高,金相显微镜MJ31选配100X物镜和高色彩还原的MS系列相机,应该就能基本满足。

金相显微镜MJ43
对于功能和扩展要求更高的老师,也可以考虑选择金相显微镜MJ43,配备半复消色差的明暗场物镜,具备更高的成像质量和扩展能力。

数字切片扫描仪
完整的GTIP检测还需要用到电动载物台进行扫描图像拼接成像,我们也能提供相关的电动扫描平台硬件和软件。目前利用相关软硬件的数字切片扫描仪,已经进驻多家医院,在病理切片扫描中发挥重要作用,受到客户的一致认可。

利用扫描电镜验证比色计量准确度

利用扫描拼接实现100pg/ml检测
如果您有相关的显微镜采购或者显微镜升级想法,欢迎来电咨询我们。
免责声明
本站无法鉴别所上传图片、字体或文字内容的版权,如无意中侵犯了哪个权利人的知识产权,请来信或来电告之,本站将立即予以删除,谢谢。
微信扫描二维码,点击右上角 ··· 按钮
转发给朋友或分享到朋友圈