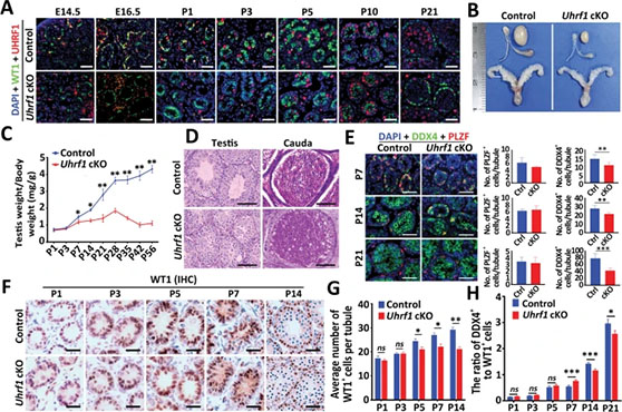
近日,华中科技大学同济医学院生殖健康研究所袁水桥课题组在Cell Death & Disease上在线发表题为:UHRF1 establishes crosstalk between somatic and germ cells in male reproduction的研究成果。在本项研究中,课题组针对前期研究中发现的表观遗传调控因子UHRF1(Nature Communications, 2019),利用免疫荧光手段,对其在人和小鼠的睾丸支持细胞中进行了检测,意外发现UHRF1仅在早期不成熟的支持细胞的细胞核中表达,而在成熟的支持细胞中不表达,表明UHRF1可能参与支持细胞的增殖与分化过程。课题组利用条件性敲除支持细胞中UHRF1基因的小鼠模型,发现条件性UHRF1基因敲除雄性小鼠睾丸体积明显变小,不能产生成熟精子,小鼠完全不育。
睾丸支持细胞中UHRF1缺失导致小鼠精子发生障碍而不育。

睾丸支持细胞中UHRF1调控细胞外基质和细胞连接相关基因DNA甲基化的模式图
明美研究级荧光显微镜MF43-N可助力睾丸生殖细胞观察。研究级荧光显微镜MF43-N采用优良的无限远光学系统,6孔转盘式荧光模块设计,荧光激发块更换拆除方便,可自主方便更换想要的荧光激发块。荧光可供选择的荧光波段繁多且亮度高,应用面广,可以扩展应用在FISH领域、FRET领域、CTC检测领域。结合了真彩LED照明的光学元件,实现好的色彩还原。紧凑的镜架设计具有低耗能高表现性,满足各种功能需求。落射荧光显微系统采用模块化设计理念,可以快捷地调整照明系统,切换荧光滤色片组件。配置平场半复消色差荧光物镜与大视野目镜,应用于生物制药,医学检测、疾病预防等领域内的荧光配套高品质带通滤色片组,高性能的滤色片能够使荧光观察更加明亮和均匀。能够安装6个滤色片组,同时对多种染色的标本进行成像,无需工具即可更换滤色片组

长寿命的宽光谱大功率LED光源,不仅亮度均匀而且维护简便,光谱覆盖350nm-760nm波长范围,即开即关、无需预热。

采用低倍高品质U-AC聚光镜,能满足2X到100X(油镜)的连续观察;所有倍率都能获得更高超的分辨率和平坦性。
6孔转盘式荧光模块设计,可自主更换激发块,种类繁多且应用面广,荧光信噪比高,适合FISH、FRET或CTC检测领域。
高反差的相差图像能够近距离观察到细胞内部和活细菌。使用相差聚光镜,用户可以观察标本的相差效果。
从低倍到高倍的暗场观察效果,细节呈现完整,能满足对生物组织微小细节的观察需求。广州市明美光电技术有限公司是显微成像领域的国家高新技术企业,创立于2003年,专注显微镜、数字相机等显微成像产品的研发、生产和销售,致力为显微领域的自动化、智能化、国产化贡献力量,曾获国家创新基金扶持。
公司以品质谋发展,以服务为宗旨,连续11年获守合同重信用企业认证,已通过ISO9001质量管理体系和知识产权管理体系认证,拥有医疗器械生产资质和近百个专利、软件著作权。总部位于广州,在全国20多个城市均设有服务网点,派驻专业工程师为客户提供完善服务。本站无法鉴别所上传图片、字体或文字内容的版权,如无意中侵犯了哪个权利人的知识产权,请来信或来电告之,本站将立即予以删除,谢谢。