微信扫描二维码,点击右上角 ··· 按钮
转发给朋友或分享到朋友圈
明美荧光显微镜助力中科大AML创新疗法研究论文
发布时间:2026-03-03
访问量:149
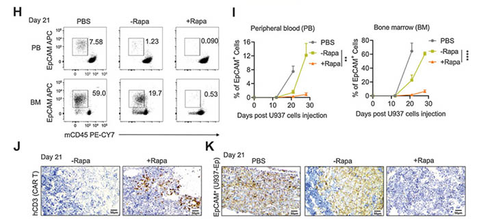
急性髓性白血病 (AML) 是一种起始于骨髓的血液系统恶性肿瘤,也是成年人中常见的急性白血病。鉴于这种疾病的预后普遍较差,5 年生存率仅为 27.4%,因此迫切需要创新疗法来治疗AML。CD19 嵌合抗原受体 (CAR) T 细胞疗法已经在B细胞恶性肿瘤中显示出令人印象深刻的临床治疗活性,国内的CAR T治疗产品也于近日正式获批。CAR-T 细胞同样被认为是治疗 AML 的一种具潜力的免疫学治疗方法。在过去的几年里,该领域取得了一系列进展, 然而,在急性髓系白血病患者中尚未取得类似的疗效。目前已有的临床试验显示,CAR-T细胞未能有效根除患者骨髓中的AML细胞,患者的治疗效果与骨髓中的浸润的CAR-T细胞呈相关性。



MF52-N
(MF50升级款,效果更优)
应用范围:细胞组织,透明液态组织
观察方式:荧光、明场、相差
标准配置物镜:4X、10X、10XPH、20XPH、40X
内置式0.75X接口,可兼容1.2英寸以下所有相机类型
常搭配相机:MSX2、MS23、MS60、MS23-H

倒置荧光显微镜 MF52-N是本研究使用的MF50的升级版,光路设计经过改进,成像质量更高,外观经过升级更加紧凑,荧光模块也经过数显升级,给更准确地记录使用的荧光通道和光强。

Clinical Cancer Research杂志在同期刊登了MD Anderson 癌症中心Naval Daver 博士发表的以“Lowering mTORC1 Drives CAR-Ts Home in Acute Myeloid Leukemia”为题的评述文章,称“这些新发现对于白血病的细胞治疗领域具有重要意义,可能为改善 AML 的CAR-T细胞疗法领域提供重要的拼图,这是一个众人兴趣日益浓厚且需求尚未得到满足的领域”。

微信扫描二维码,点击右上角 ··· 按钮
转发给朋友或分享到朋友圈